【国晋研析】建设项目压覆战略性矿产资源的法律路径与风险应对
2026.02.09
引言
当铁路、公路或新能源基地的规划红线,与一座价值数亿的煤矿等战略性矿产资源重叠,一场高风险的“发展权博弈”已悄然开始。
压覆战略性矿产,远非简单的“经济补偿”问题——它是一道集行政合规、民事赔偿与项目存续于一体的法律高压线。一旦未批先压,可能触发行政处罚、项目叫停甚至刑事责任;若补偿机制失当,更将引发连环诉讼、天价索赔与漫长的执行僵局。
本文以法律思维为脉络,系统拆解“压覆”困局,为矿业权人与建设单位提供从风险识别、合规审批、证据固守,到补偿谈判、争议解决的全程操作框架。助你于困境中厘清权责,在博弈中锁定胜机,守住项目生命线,规避千万级法律与商业风险。
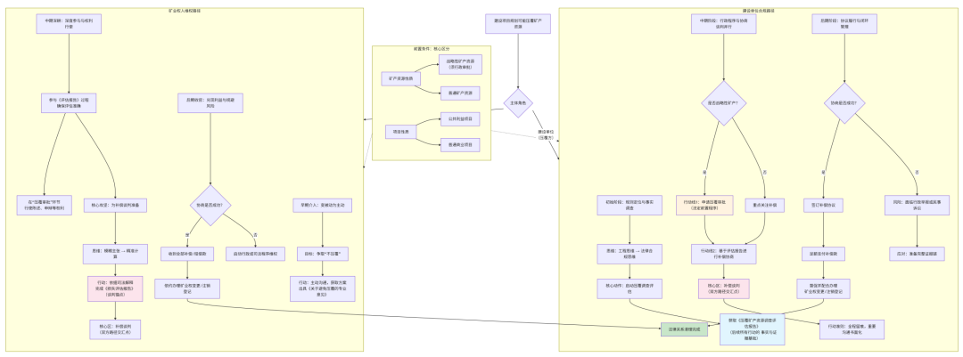
在分析压覆矿产资源问题前,须首先明确关键概念,这是法律思维中“界定语境”与“界定语义”的基础。 依据《矿产资源法》及相关法规,矿产资源分为: (一)战略性矿产资源:目录由国务院制定并调整,其压覆原则上受到严格限制,须依法办理压覆审批(属行政许可)。 (二)普通矿产资源:未列入上述目录的矿产资源,其压覆通常无需专项审批,但可能涉及其他行政许可或补偿义务。 根据建设目的和主体,压覆所涉项目可分为: (一)政府组织实施的能源、交通、水利等公共利益建设项目(下称“公共利益项目”)。 (二)普通商业建设项目(下称“普通项目”)。 建设项目压覆矿产资源是指建设项目实施导致其占地范围内已查明矿产资源不能继续勘查或开发利用。占地范围与勘查区块范围或采矿权范围重叠但不影响矿产资源正常勘查开采的,不作压覆处理。 结合上述分类,压覆情形可构成一个2×2的矩阵。本文聚焦于压覆战略性矿产资源这一法律规制最严、利益冲突最显的领域进行探讨。
| 项目类型 | 战略性矿产资源 | 普通矿产资源 |
| 公共利益项目 | 情形一:严格审批+补偿 | 情形二:可能豁免审批,但需补偿 |
| 普通项目 | 情形三:严格审批+补偿 | 情形四:重点在补偿协商 |
建设单位面临的核心矛盾是:项目推进的“生命线”掌握在矿业权人手中。法律思维要求规则意识先行,并注重证据导向与逻辑推演。 (一)针对战略性矿产资源(情形一、三) 压覆审批是法定前置程序。未获审批即行压覆,面临行政处罚及民事侵权索赔风险。 (二)针对普通矿产资源(情形二、四) 重点在于依法完成项目核准及与矿业权人达成补偿协议。补偿协议是核心风险防控点。 (一)初始阶段:规则定位与事实调查 1.思维切换:从“工程项目思维”转向“法律合规思维”。 2.行动:立即启动压覆矿产资源调查评估,委托具备资质的机构出具《压覆矿产资源调查评估报告》(依据行业标准DZ/T 0479-2024压覆矿产资源调查评估规范),并获取主管部门评审意见。此报告是后续一切法律行动的事实与证据基础。 (二)中期阶段:行政程序与协商谈判并行 1.针对战略性矿产:依法向自然资源主管部门申请压覆审批。此过程需与矿业权人保持沟通,其知情权与参与权受法律保护。 2.核心工作:补偿协商。此为最易产生争议的环节。需基于评估报告,对矿业权人的直接损失(如投入成本)、资源价值损失以及《民法典》物权编规定的用益物权损害进行核算。谈判过程应全程留痕,重要沟通以书面为准。 (三)后期阶段:协议履行与闭环管理 1.在压覆审批通过(如需要)且补偿协议签订后,及时足额支付补偿款是履行义务的关键。 2.督促并配合矿业权人办理矿业权范围变更或注销登记,完成法律关系的最终清理。 风险预警:若协商失败,矿业权人可能提起行政举报(针对审批行为)或民事诉讼(主张侵权赔偿)。建设单位应提前评估司法途径风险,准备证据链。 矿业权人虽常处被动,但掌握物权法益。应运用全局思维与成长思维,变被动为主动,以最低成本化解风险。 维权总则:前置沟通,全程参与,依法计价。 具体策略与思维升级: (一)早期介入:变被动告知为主动沟通 1.行动:主动与建设单位建立常态化沟通机制,获取项目压覆查询结果与详细方案。 2.策略:运用专业优势,论证项目方案调整以避免压覆的可能性,可出具《关于避免压覆矿业权的专业意见》。此阶段目标是 “不战而屈人之兵”,通过增加对方方案调整或审批难度,使其知难而退。 (二)中期深耕:深度参与评估与审批 1.行动:全程深度参与建设单位的压覆调查评估过程,确保评估范围、方法、数据准确反映资源价值与自身损失。 2.策略:压覆审批环节,积极行使法律赋予的陈述、申辩等权利,对审批机关形成有效监督。此为程序性权利的运用。 (三)核心攻坚:补偿谈判的法律与事实准备 1.思维切换:从“资源损失”模糊主张,转向“法定赔偿项目”精准计算。 2.法律依据:重点依据《最高人民法院关于审理矿业权纠纷案件适用法律若干问题的解释》等规定。 3.索赔项目细分: · 对公共利益项目:可主张补偿,主要包括矿业权直接投入的成本、已缴纳的相关价款、以及资源本身的价值损失。 · 对普通项目:可主张侵权损害赔偿,范围更广,除上述项目外,还可依据《民法典》第1184条主张按照市场价格计算资源价值损失,并可能包括合理的预期利益损失。 4.行动:在谈判前,自行或委托第三方完成详尽的损失评估报告,作为谈判的“锚点”。 (四)后期收官:协议落实与权利注销 1.在收到全部补偿/赔偿款项后,依约及时办理矿业权变更或注销登记,避免自身陷入违约风险。 2.将整个处理过程形成完整档案,作为未来类似情形的经验积累。 结语:法律思维下的共赢解局 压覆矿产资源纠纷的本质是发展权与财产权的平衡。无论是建设单位还是矿业权人,解决问题的钥匙在于尽早运用法律思维: 一、精准界定自身行为的法律性质与处境(属于矩阵中何种情形)。 二、严格遵循法律设定的程序规则(审批、评估、补偿)。 三、全程秉持证据意识,固定每一个关键环节的凭证。 四、在逻辑推演中预判对方行动,准备多种应对方案。 唯有如此,才能在复杂的利益博弈中,找到合法、合理且成本最优的解决路径,最终在法治框架内实现项目推进与产权保护的共赢。
